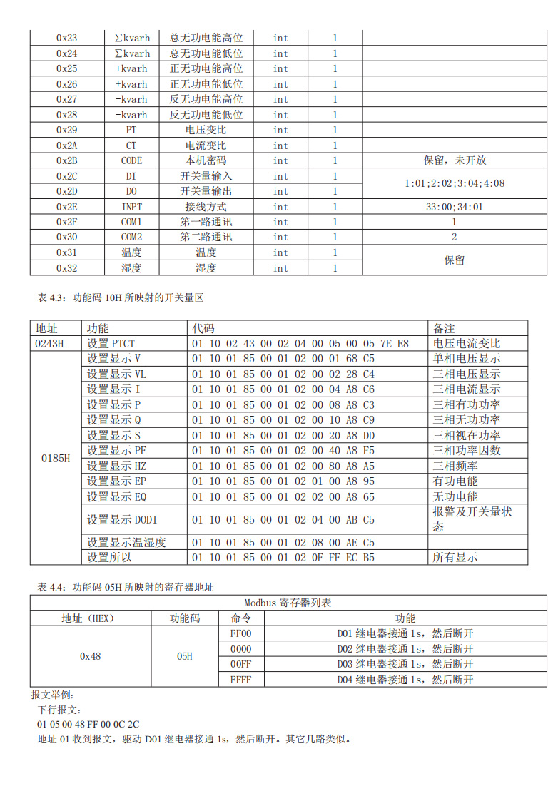
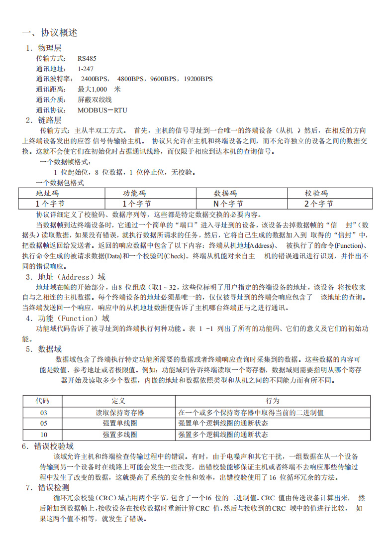
SVNB9 数显式网络电力仪表